星空网络外围官网

关键字: 热门搜索: 起重机 | 挖掘机 | 装载机 | 泵机 | 压路机
您当前的位置: 星空网络外围官网 > 资讯中心 > 宏观经济
挖机最高可补贴36万元!上海打响工程机械“以旧换新”补贴第一枪!
miteho.cn   2024-06-03  中国工程机械信息网

  为持续改善环境空气质量,进一步减少移动源污染物排放,加快国二排放标准非道路柴油移动机械(以下简称“国二非道机械”)更新,提升移动源清洁化水平,4月28日,上海市率先发布了关于公开征求《上海市鼓励国二非道路移动机械更新补贴资金管理办法》(征求意见稿)意见的公告,明确了上海地区国二非道路移动机械更新补贴的具体管理办法,同时提到了国四场内车辆更新补贴的相关条款。

  办法所称国二非道机械是指在本市申报登记的,装配有柴油机从事建筑和市政施工、港口作业、企业厂(场)内作业、农业生产和园林作业、机场地勤服务等作业的,符合《非道路移动机械用柴油机排气污染物排放限值及测量方法(中国Ⅰ、Ⅱ阶段)》(GB 20891-2007)中的国Ⅱ排放标准的非道路移动机械,包括但不限于以下机械类型:挖掘机、起重机、推土机、装载机、压路机、摊铺机、平地机、叉车、高空作业车、牵引车、摆渡车、移动式发电机等。

  办法所称国四场内车辆是指未在公安机关交通管理部门登记且未取得机动车登记证书、号牌、行驶证,在本市办理非道路移动机械申报登记手续(登记机械类型为场内车辆)的国家第四阶段排放标准的在用柴油车。

  办法所称新能源机械和新能源场内车辆,是指采用新型动力系统,完全依靠新型能源(纯电动或燃料电池)驱动的机械和场内车辆,不包括插电式混合动力(含增程式)机械和场内车辆。

  具体内容如下:



图片





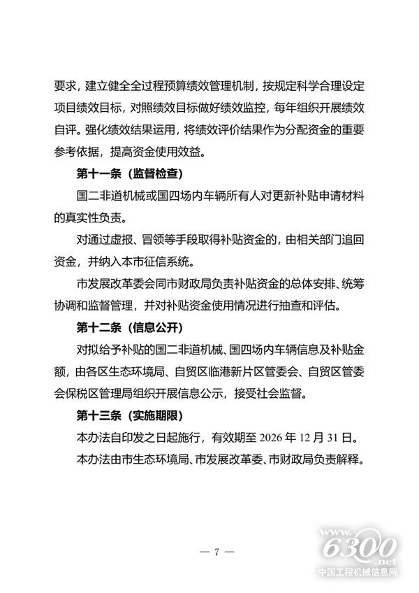
来源:互联网    打 印    关 闭
友情提醒 本信息真实性未经中国工程机械信息网证实,仅供您参考。未经许可,请勿转载。已经本网授权使用的,应在授权范围内使用,并注明“来源:中国工程机械信息网”。
特别注意 本网部分文章转载自其它媒体,转载目的在于传递更多行业信息,并不代表本网赞同其观点和对其真实性负责。在本网论坛上发表言论者,文责自负,本网有权在网站内转载或引用,论坛的言论不代表本网观点。本网所提供的信息,如需使用,请与原作者联系,版权归原作者所有。如果涉及版权需要同本网联系的,请在15日内进行。
更多>>专题推荐
关于6300 | 本网动态 | 联系方式 | 免责声明 | 版权信息 | 法律顾问
客户服务:6300@miteho.cn 服务热线:0754-88363699 商事QQ:1594591502
工程机械信息网 Copyright[c]1999-2025 All Rights Reserved 汕头市九鼎科技有限公司 版权所有
《中华人民共和国增值电信业务经营许可证》编号:

×关闭

朗驰娱乐十大体育下注(官方)网站/网页版登录入口/手机版登录入口-最新版(已更新) 半岛正规足球直播(官方)网站/网页版登录入口/手机版登录入口-最新版(已更新) 线上PM娱乐城(官方)网站/网页版登录入口/手机版登录入口-最新版(已更新) 永利信誉靠谱(官方)网站/网页版登录入口/手机版登录入口-最新版(已更新) 永利网上(官方)网站/网页版登录入口/手机版登录入口-最新版(已更新) 188BET网上网络盘口(官方)网站/网页版登录入口/手机版登录入口-最新版(已更新) 盛凯国际真人足球平台(官方)网站/网页版登录入口/手机版登录入口-最新版(已更新) 永利十大真人导航(官方)网站/网页版登录入口/手机版登录入口-最新版(已更新)